第三届全国高校混合式教学设计创新大赛特等奖教学设计案例

发表时间:2022-11-14 08:46

封面2.png


第三届全国高校混合式教学设计创新大赛特等奖教学设计案例


1.   课程:《电路分析基础》

负责人:南京邮电大学   谢娜老师


图片

图片

图片


图片

图片


图片

图片

图片

图片

图片

图片

图片

图片

图片

图片

图片

图片


图片


图片

图片

图片


图片


2. 课程:《理论力学》

负责人:上海交通大学   刘铸永


图片

图片

图片

图片

图片


图片


图片

图片

图片


图片

图片

图片

图片

图片

图片


图片


图片

图片

图片

图片

图片


3. 课程:《软件工程基础训练》

负责人:北京理工大学   黄天羽


图片

图片

图片


图片


图片

图片


图片

图片

图片

图片


图片

图片

图片

图片

图片

图片

图片


图片


图片


图片


图片

图片

图片

图片


图片

图片



4. 课程:《计算机程序设计基础》

负责人:清华大学   马昱春


图片

图片

图片

图片

图片

图片

图片

图片

图片


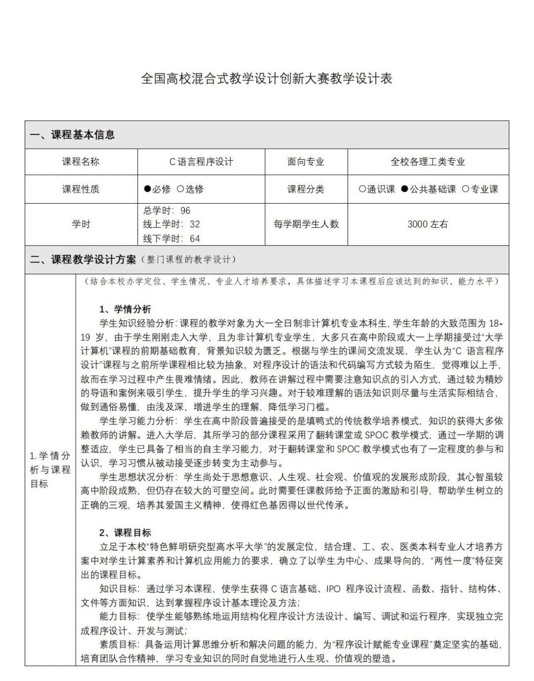
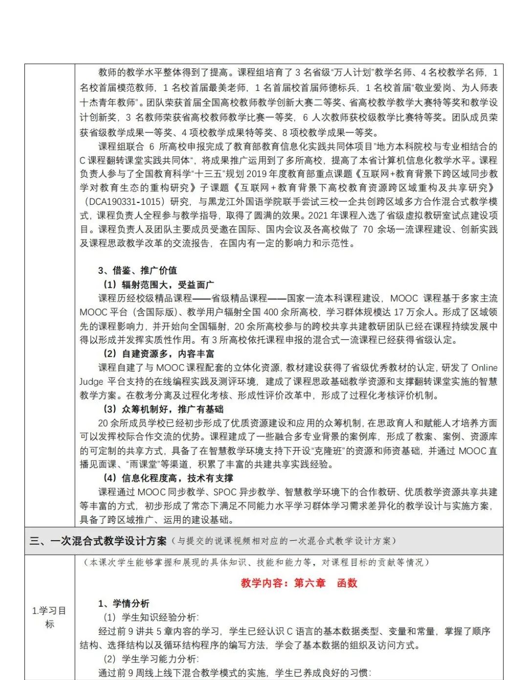
5. 课程:《C语言程序设计》

负责人:昆明理工大学   方娇莉


图片

图片

图片


图片

图片

图片

图片


图片

图片

图片


图片

图片

图片

图片


图片

图片

图片

图片

图片

图片

图片

图片



来源:高校教学创新100人

分享到: