【教学工具】训练学生的八种常见思维导图

发表时间:2022-11-30 16:04

封面.png


说起“思维导图”,许多老师一定不陌生,在课堂上、备课时、研究分析等都在使用——画知识结构、进行文章分析、展示思维脉络,随时来一场头脑风暴……都不在话下!


思维导图


“思维导图”是一个舶来品,英文名为mind map。它由美国“大脑先生"东尼·博赞创建,八十年代进入中国,是表达发散思维的有效的图形思维工具 。简而言之,它简单却又极其有效,是一种革命性的思维工具。


目前,常见的思维导图有八种:

● 圆圈图Circle Map

● 气泡图Bubble Map

● 双重气泡图Double Bubble Map

● 树状图Tree Map

● 括号图Brace Map

● 流程图Flow Map

多重流程图Multi-Flow Map

● 桥状图Bridge Map


图片

   8种常用思维导图,怎么画?   





1


圆圈图

Circle Maps

图片

圆圈图主要用于把一个主题展开来,联想或描述细节。它有两个圆圈,里面的小圈圈是主题(主题可以使用词语,数字,图画或者其他标志或象征物来表示你尝试理解或定义的事物),而外面的大圈圈里放的是和这个主题有关的细节或特征。


2


气泡图

Bubble Maps

图片

气泡图通常用于定义事物的属性或相应的联系,主要是使用形容词或形容词短语来描述物体。在画气泡图的时候,一般在中心圆圈内写下被描述的物体,外面圆圈内写下描述性的形容词或短语。


3


双重气泡图

Double Bubble Maps

图片

双重气泡图也叫气泡图的升级版,这也是一件分析“神器”,主要用于两个主题间的比较和对照,从而找到它们的差别和共同点。具体在绘制的时候是将两个主题分别画在两个圆中,周围的泡泡就是关于主题的属性或者联想,如果一个泡泡和两个主题都关联,那么它就可以用线跟两个主题圆都连起来。这样的好处是,两个主题有什么共性就可以一目了然了。


4


树状图

Tree Map

图片

树状图主要用来对事物进行分组或分类。在最顶端,写下被分类事物的名称,下面写下次级分类的类别,依此类推。


5


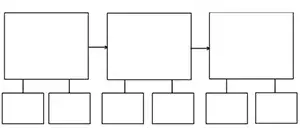
流程图

Flow Maps

图片

流程图主要用于描述一件事情的各个过程(包括发生顺序、时间过程、步骤等)。绘制时通常是在最大的方框内,先写好这个事情的主题,然后用小方框描述完成这个事情所需要的每个步骤,并且用箭头将这些步骤联系起来。


6


多重流程图

Multi-Flow Maps

图片

多重流程图主要用来描述一个事物的因果关系。绘制时首先定义核心方框,描述这个事情,之后再在左边方框描述事件产生的原因(用箭头指向核心方框),右边填写事件的结果(用箭头从核心方框引向结果方框)。这是一个先后顺序的过程,能够看到事件发生的原因和结果,通过考虑原因和结果来分析为什么,结果是什么。


7


括号图

Brace Maps

图片

括号图多用于分析事物整体与局部的关系。一般括在图的左首写上主题,然后放一个大括号,囊括这个主题的主要部分,之后对每个部分用一个括号再描述细节。


8


桥状图

Bridge Maps

图片

这是一种主要用来进行类比和类推的图。在桥型横线的上面和下面写下具有相关性的一组事物,然后按照这种相关性,列出更多具有类似相关性的事物。


来源:高教新智荟


分享到: