|
|
第一、二、三届全国高校混合式教学设计创新大赛(特等奖+一等奖)教学设计案例发表时间:2022-12-02 16:39
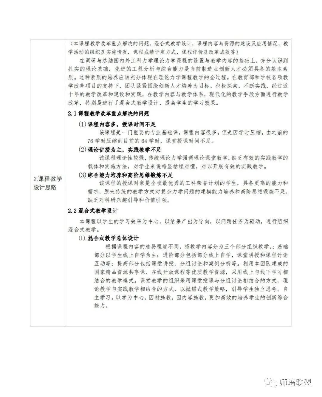
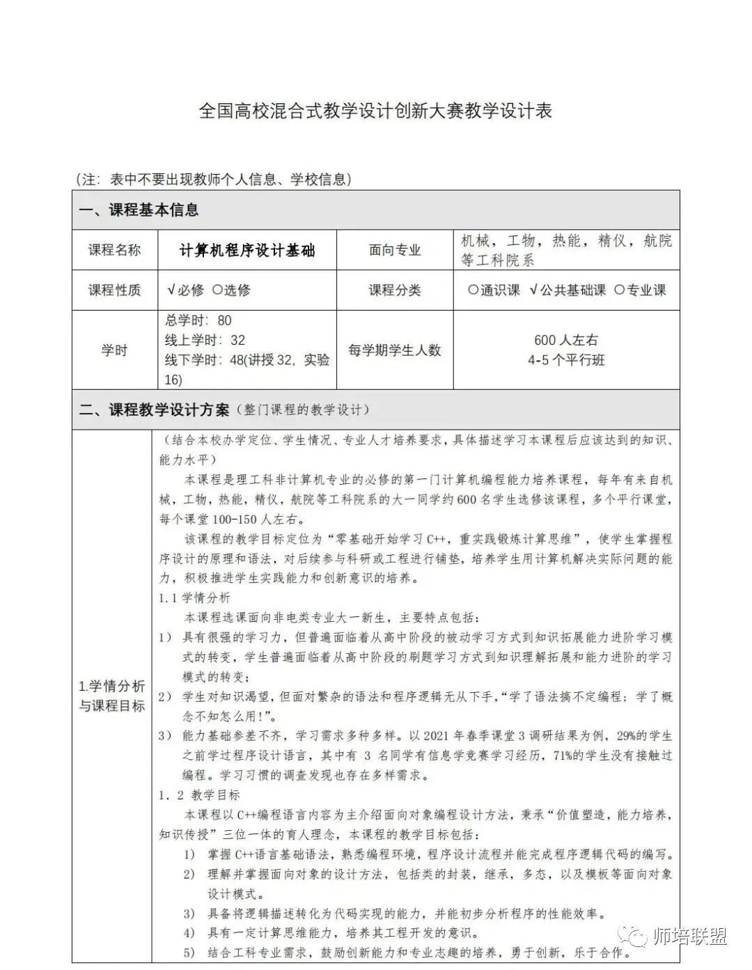
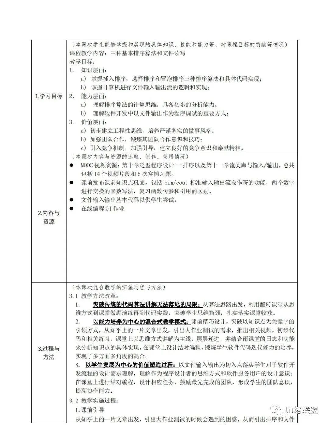
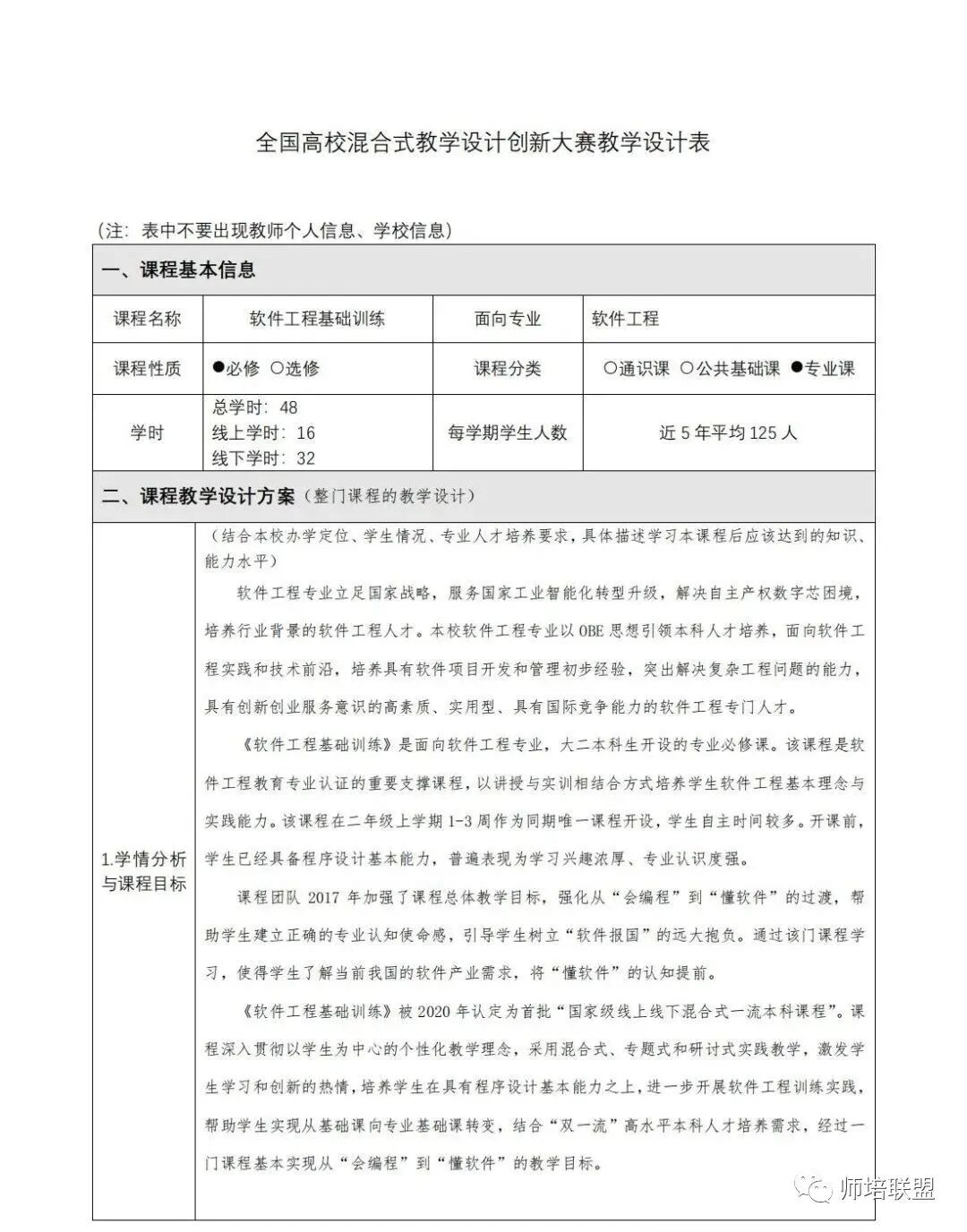
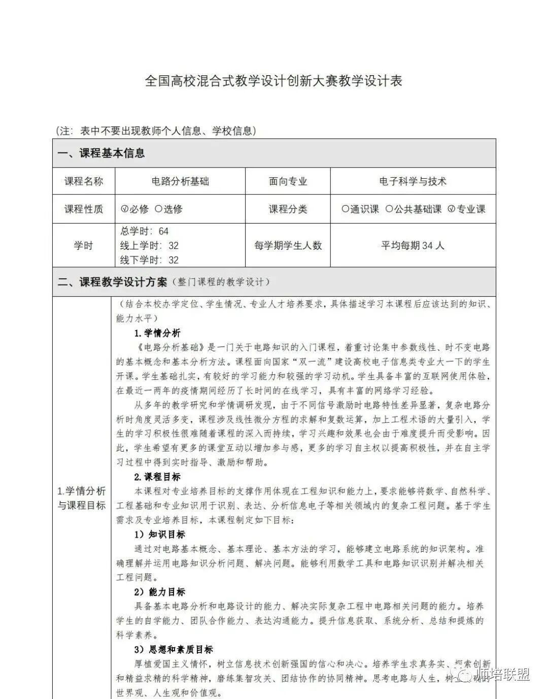
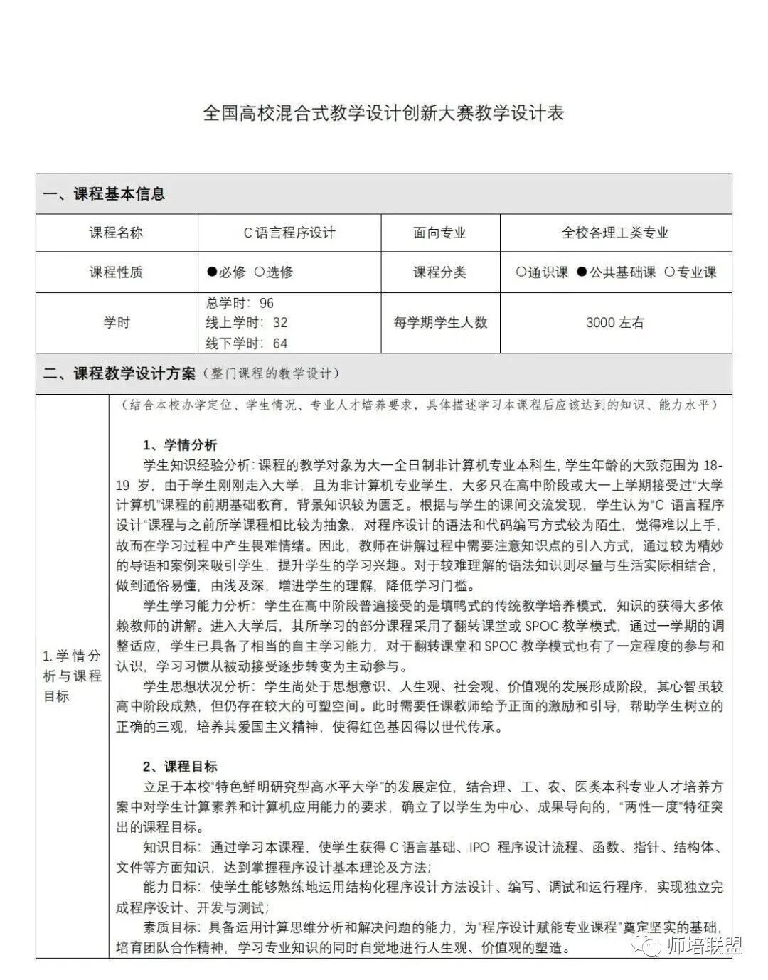
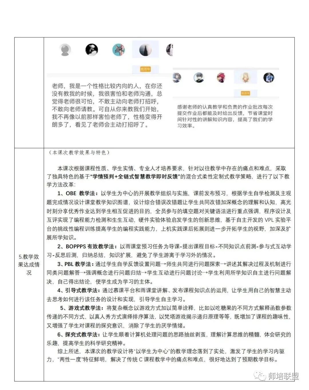
导读 本文汇总了第一、二、三届全国高校混合式教学设计创新大赛的部分一等奖与特等奖案例。具体案例目录见正文。 01 案例目录 1. 第三届全国高校混合式教学设计创新大赛特等奖教学设计案例 《电路分析基础》 负责人:南京邮电大学谢娜 《理论力学》 负责人:上海交通大学刘铸永 《软件工程基础训练》 负责人:北京理工大学黄天羽 《计算机程序设计基础》 负责人:清华大学马昱春 2. 第二届全国高校混合式教学设计创新大赛特等奖教学设计案例 《软件工程》 负责人:北京大学朱郑州 《深度学习算法与实践》 负责人:上海交通大学肖雄子彦 《教育影视创作与实践》 负责人:华东师范大学鲁力立 《IC设计基础》 负责人:四川大学赵新 《系统分析与设计》 负责人:大连理工大学马瑞新 3. 第一届全国高校混合式教学设计创新大赛一等奖教学设计案例 《微生物学实验》 负责人:上海交通大学张霞 《医学人文与实践》 负责人:西安交通大学刘昌 《大学计算机》 负责人:长安大学卢江 《水生生物学》 负责人:华东师范大学姜晓东 1. 课程:《电路分析基础》 负责人:南京邮电大学 谢娜老师 ![]() ![]() ![]() ![]() ![]() ![]() ![]() ![]() ![]() ![]() ![]() ![]() ![]() ![]() ![]() ![]() ![]() ![]() ![]() ![]() ![]() ![]() 2. 课程:《理论力学》 负责人:上海交通大学 刘铸永 ![]() ![]() ![]() ![]() ![]() ![]() ![]() ![]() ![]() ![]() ![]() ![]() ![]() ![]() ![]() ![]() ![]() ![]() ![]() ![]() ![]() 3. 课程:《软件工程基础训练》 负责人:北京理工大学 黄天羽 ![]() ![]() ![]() ![]() ![]() ![]() ![]() ![]() ![]() ![]() ![]() ![]() ![]() ![]() ![]() ![]() ![]() ![]() ![]() ![]() ![]() ![]() ![]() ![]() ![]() ![]() 4. 课程:《计算机程序设计基础》 负责人:清华大学 马昱春 ![]() ![]() ![]() ![]() ![]() ![]() ![]() ![]() ![]() 5. 课程:《C语言程序设计》 负责人:昆明理工大学 方娇莉 ![]() ![]() ![]() ![]() ![]() ![]() ![]() ![]() ![]() ![]() ![]() ![]() ![]() ![]() ![]() ![]() ![]() ![]() ![]() ![]() ![]() ![]() 来源:高校教学创新100人、师培联盟 |