
在课程思政建设方面,思政元素的挖掘是非常重要的一环。目前,在实践中,很多老师对于思政元素的理解和把握有失偏颇,过于求大、求全和与学科实际不相符。对此,《指导纲要》和《建设通知》都已经明确强调,各学科需要围绕自己的学科特点挖掘,并做出了分类指导如下:
要在课程教学中帮助学生掌握马克思主义世界观和方法论,从历史与现实、理论与实践等维度深刻理解习近平新时代中国特色社会主义思想。要结合专业知识教育引导学生深刻理解社会主义核心价值观,自觉弘扬中华优秀传统文化、革命文化、社会主义先进文化。

要在课程教学中教育引导学生立足时代、扎根人民、深入生活,树立正确的艺术观和创作观。要坚持以美育人、以美化人,积极弘扬中华美育精神,引导学生自觉传承和弘扬中华优秀传统文化,全面提高学生的审美和人文素养,增强文化自信。
要在课程教学中加强生态文明教育,引导学生树立和践行绿水青山就是金山银山的理念。要注重培养学生的“大国三农”情怀,引导学生以强农兴农为己任,“懂农业、爱农村、爱农民”,树立把论文写在祖国大地上的意识和信念,增强学生服务农业农村现代化、服务乡村全面振兴的使命感和责任感,培养知农爱农创新人才。

要在课程教学中坚持以马克思主义为指导,加快构建中国特色哲学社会科学学科体系、学术体系、话语体系。要帮助学生了解相关专业和行业领域的国家战略、法律法规和相关政策,引导学生深入社会实践、关注现实问题,培育学生经世济民、诚信服务、德法兼修的职业素养。

要在课程教学中注重加强师德师风教育,突出课堂育德、典型树德、规则立德,引导学生树立学为人师、行为世范的职业理想,培育爱国守法、规范从教的职业操守,培养学生传道情怀、授业底蕴、解惑能力,把对家国的爱、对教育的爱、对学生的爱融为一体,自觉以德立身、以德立学、以德施教,争做有理想信念、有道德情操、有扎实学识、有仁爱之心的“四有”好老师,坚定不移走中国特色社会主义教育发展道路。体育类课程要树立健康第一的教育理念,注重爱国主义教育和传统文化教育,培养学生顽强拼搏、奋斗有我的信念,激发学生提升全民族身体素质的责任感。
要在课程教学中把马克思主义立场观点方法的教育与科学精神的培养结合起来,提高学生正确认识问题、分析问题和解决问题的能力。理学类专业课程,要注重科学思维方法的训练和科学伦理的教育,培养学生探索未知、追求真理、勇攀科学高峰的责任感和使命感。工学类专业课程,要注重强化学生工程伦理教育,培养学生精益求精的大国工匠精神,激发学生科技报国的家国情怀和使命担当。
要在课程教学中注重加强医德医风教育,着力培养学生“敬佑生命、救死扶伤、甘于奉献、大爱无疆”的医者精神,注重加强医者仁心教育,在培养精湛医术的同时,教育引导学生始终把人民群众生命安全和身体健康放在首位,尊重患者,善于沟通,提升综合素养和人文修养,提升依法应对重大突发公共卫生事件能力,做党和人民信赖的好医生。
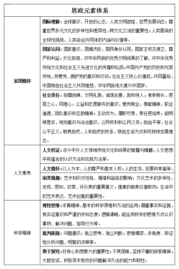
以下是秋果老师精心为大家准备了思政元素体系,共包含六大项十八小项,基本涵盖了《指导纲要》对于各学科挖掘思政元素的原则性要求,请大家切记按照学科的要求进行选取,切忌求大、求全、求高,不要面面俱到。 (图片来源:女教授跟生活的死磕)

本文及文内图片版权归原作者及原出处所有,内容为作者观点,并不代表本公众号赞同其观点和对其真实性负责。转载出于非商业性目的,旨在分享,如涉及版权等问题,请立即联系我们,我们将予以更改或删除相关文章,以保证您的权利。