省级“课程思政”示范教学团队申报书分享

发表时间:2023-04-18 08:47

封面(无价格).png


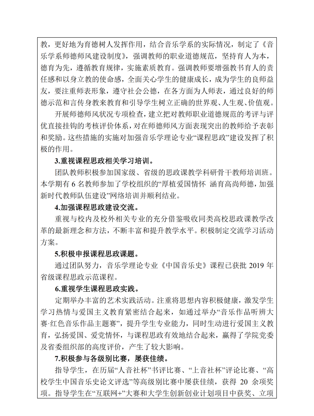
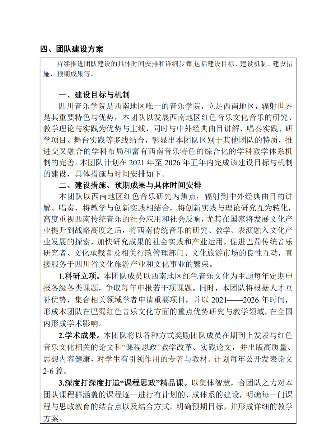
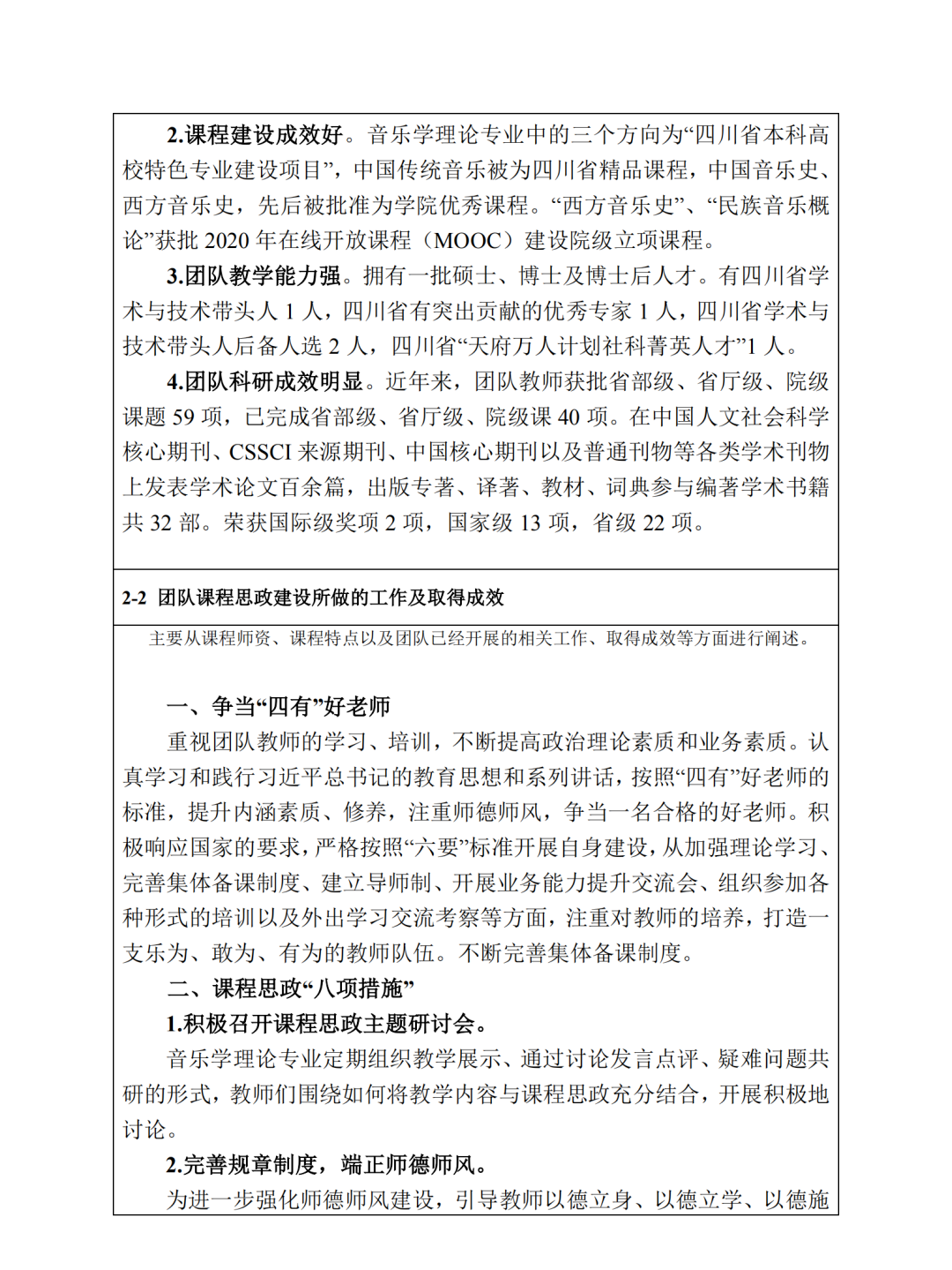
开展课程思政示范课程、教学名师和团队的认定工作,是贯彻落实习近平总书记关于教育的重要论述和全国教育大会精神,深入实施《高等学校课程思政建设指导纲要》,全面推进课程思政建设、提高课程育人实效、落实立德树人根本任务的具体举措。本文分享了四川音乐学院“课程思政”示范教学团队申报书资料,供各院校教师学习、借鉴。



图片

图片

图片

图片

图片

图片

图片


图片

图片

图片


图片

图片

图片

图片


权责声明:
★来源:四川音乐学院
★排版:张洋洋;   校对:郭静;   审核:杨琪
本文及文内图片版权归原作者及原出处所有,内容为作者观点,并不代表本公众号赞同其观点和对其真实性负责。转载出于非商业性目的,旨在分享,如涉及版权等问题,请立即联系我们,我们将予以更改或删除相关文章,以保证您的权利。
GAO JIAO GUO PEI


图片


近期课程


点击标题查看课程详情
【公益直播】对标第三批国家级一流课程标准准备申报材料
课程时间:2023年4月14日14:30-16:30
专家:余建波

【29大专题 232场专题讲座】2023年高校教师综合素养能力提升班

【重磅升级】高教国培2023年定制化培训方案

基于成果导向的教学设计创新与教学方法改进研修班

线上:2023年4月22日-4月24日

成都:2023年4月21日-4月25日

专家:孙建荣/陈时见/冯晓云/周哲海/于歆杰


提升教师数字素养: 激发教师信息化教学创新力量实操工作坊

线上:2023年4月22日-4月24日

成都:2023年4月21日-4月25日

专家:赖国雄


2023年全国职业院校教学能力大赛国赛解析与备赛指导研修班

线上:2023年4月22日-4月23日

深圳:2023年4月21日-4月24日

专家:李春林/潘超君/吴东盛/王璞


新时期高校实验室、实训基地安全管理保障体系构建与实施暨创新实践研修班 (第二期)

线上:2023年4月22日-4月23日

杭州:2023年4月21日-4月24日

专家:姜周曙/杨士烑/吴南屏


数字化转型赋能智慧课堂教学模式重构与创新设计研修班

线上:2023年5月13日-5月14日

青岛:2023年5月12日-5月15日

专家:杨九民/陈江/王震亚/方海光


“大思政”格局下红色文化融入课程思政育人实践研修班

线上:2023年5月20日

西安:2023年5月19日-5月23日

专家:夏永林/曹殿波


数字变革助推教学督导与课堂评价深度融合创新实践研修班

线上:2023年5月20日-5月21日

大连:2023年5月19日-5月22日

专家:李志义/张昌凡/薛庆/计国君


数字+教育新范式下虚拟教研室建设与实践创新研修班

线上:2023年5月20日-5月21日

大连:2023年5月19日-5月22日

专家:张伟刚/张胜前/冯林/俎云霄/杜湘瑜


智慧教育背景下PBL混合式教学模式构建与教学活动全流程设计实操工作坊

重庆:2023年5月26日-5月29日

专家:张方/余建波


新一轮审核评估内涵解析与试点院校参评经验分享研修班

线上:2023年5月27日-5月28日

北京:2023年5月26日-5月29日

专家:顾永安/谭豫之/朱燕民/李芳


第三批五类一流课程申报全流程备战指导研讨班

线上:2023年5月27日-5月28日

西安:2023年5月26日-5月29日

专家:冯雪松/吴宁/卢晓云/张小岗/吴旭平


数字化转型下高校实验室建设与高质量实验示范中心打造研修班

线上:2023年5月27日-5月28日

桂林:2023年5月26日-5月39日

专家:李凤霞/赵中华/蒙艳玫/周勇义


数智赋能创新——以ChatGPT为代表的创造性AI辅助金质PPT制作大神训练营

线上:2023年5月27日-5月29日

桂林:2023年5月26日-5月30日

专家:赖国雄


教改项目申报、教研方法创新与高水平教改论文撰写研修班

线上:2023年6月3日-6月4日

成都:2023年6月2日-6月5日

专家:周屈兰/张红伟/张莹/钟云华


数字化时代高校教师九项核心素养与教学质量提升训练营

线上:2023年-6月9日-6月17日   每晚19:30-21:30

专家:王金发/赖绍聪/王怡/陈江/权新峰/王力娟/刘学莘/薛成龙/于歆杰


课程持续上新中......


图片
往期推荐:





吴岩副部长2018-2022年报告(含下载链接)


教学能力提升 | 30s快速制作100页PPT


干货 | “大单元教学”设计模板分享


17个优秀“课程思政”教学设计案例汇总


成果导向(OBE)如何推动高校课改(附三个案例)


创新性教学方法的几种基本类型分析


金奖分享 | 往届“互联网+”大赛高教主赛道获奖作品展示


教案模板分享 | 教学能力大赛专业课程组一等奖


以学生为中心的15个教学策略:重塑课堂教学


干货分享 | 《教学大纲》融入课程思政编写指南


教学竞赛PPT这样做,让评委眼前一亮!


教学比赛 | 30个无生教学展示国赛优秀作品


2023年人文社科基金项目申报可供参考的133个选题


教学成果奖:特等奖、一等奖总结报告分享


科研课题申请书通关秘籍(40个问题+10原则)



图片


分享到: